{{ $t('FEZ002') }} 幼兒園主任|
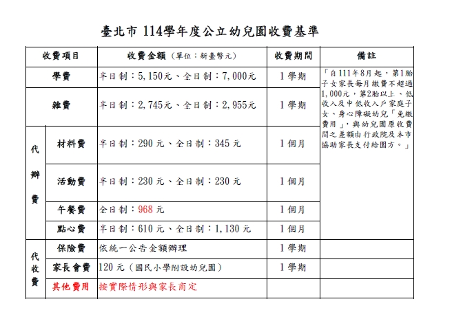
「臺北市公立幼兒園收費基準」登載於臺北市政府教育局網頁
網址:https://reurl.cc/9Gaagd,點選科室業務→學前教育科→幼兒園管理→幼兒園管理專區→臺北市公立幼兒園收費項目基準表
另有「臺北市教保服務機構收退費辦法」登載於下列網址:https://reurl.cc/GnZljA
以上供家長參閱。

{{ $t('FEZ003') }} Invalid date
{{ $t('FEZ004') }} 2025-06-05|
{{ $t('FEZ005') }} 420|